安徽淮海實業發展集團有限公司(簡稱“淮海實業集團”)成立于2008年8月,集團總部位于安徽省淮北市,是一家跨行業、多元化經營的省屬國有企業,下轄“建材新材料、裝備制造、現代服務”三大業務板塊,擁有高新技術企業9家、省級“專精特新”企業7家、專利478項和15個省級名優品牌產品,資產規模超百億。
根據工作需要,經研究,面向淮海實業集團內外部公開招聘,現將有關事項公告如下:
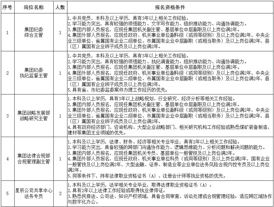
一、招聘崗位及資格條件
本次招聘6個崗位,報名資格條件見下表。

應聘者除具備上述條件外,要同時具備以下條件:
(一)主管、副主管:1985年5月1日及以后出生,專員:1990年5月1日及以后出生;
(二)具有中華人民共和國國籍;
(三)政治素質好,衷心擁護“兩個確立”、忠誠踐行“兩個維護”,始終在思想上政治上行動上同以習近平同志為核心的黨中央保持高度一致;
(四)具備勝任崗位要求的專業能力、工作經歷,注重團結協作,善于組織協調,能夠調動各方面積極性;
(五)具有強烈的創新意識和創新自信,敢闖敢試、敢為人先,勇于變革、開拓進取;
(六)具有良好的職業操守和個人品行,廉潔從業,無不良記錄,與原單位不存在經濟或其他糾紛;
(七)具有正常履行職責的身體條件和心理素質;
(八)有下列情形之一的,不得報名:
1.現役軍人、按照有關規定尚在最低服務年限內的機關和事業單位正式在編工作人員;
2.受到組織處理或者黨紀政務處分等影響期未滿或者期滿影響使用的;
3.涉嫌違紀違法正在接受專門機關審查尚未作出結論的;
4.曾因犯罪受過刑事處罰的人員和曾被開除黨籍、公職的;
5.經政府人力資源和社會保障部門認定具有考試違紀行為且在停考期內的;
6.被依法列為失信聯合懲戒對象的;
7.存在應實行任職回避情形的人員;
8.近三年年度考核等次為基本稱職、不稱職的人員;
9.法律、法規規定的其他情形。
二、招聘程序
(一)發布公告。通過淮海實業集團網站、微信公眾號,省國資委微信公眾號、淮北人才網、智聯招聘等相關招聘網站(公眾號)面向社會公開發布。
(二)組織報名
1.報名時間:自公告發布之日起至2025年6月10日17:30。
2.報名方式:線上線下均可報名。
線上報名:報名人員將所有報名材料及目錄電子版壓縮后(文件名稱的命名方式“姓名+應聘崗位”),發送至hhsydqb@126.com。
線下報名:安徽省淮北市人民中路278號淮海實業集團科技大廈903室。
聯系電話:0561-3122135、13195601960。
接待時間:上午8:30-12:00、下午14:00-17:30。
3.報名材料:(1)《淮海實業集團招聘報名表》(登錄集團網站http://www.xin91.cn/從“招賢納士”下載);(2)身份證復印件(正反面)、學歷學位證、相關資格證書(職稱、職業資格、專業成果等)、榮譽證書、業績證明、近三年工作總結、任職文件等材料的電子掃描件;(3)近期2寸免冠彩色照片。
(三)資格審查。由集團公司黨委組織部(人力資源部)根據崗位招聘條件及要求,對應聘人員進行資格初審。通過資格審查的報名人員名單,經集團招聘工作領導小組會議審議后在集團網站公布,并以電話等方式通知參加考試,通過資格審查人員不低于1:4比例時方可開考。面試前進行資格復審,資格復審依據招聘公告規定的報名條件和應聘人員提供的信息進行審查,應聘人員需如實提供崗位報考材料原件。凡與報考資格條件要求不符或不能按規定提供證件材料、不在規定時間內接受資格復審的,取消面試資格。應聘人員對提交材料的真實性負責,資格審查貫穿招聘全過程,凡弄虛作假者,一經查實即取消應聘資格或聘用資格。
(四)素質測試。本次選聘采取筆試+面試的方式,時間和地點另行通知。
筆試環節采取答卷方式進行,分值為100分,主要測試應聘人員履行職位職責所必備的基本知識、專業知識等。根據筆試成績從高分到低分的順序,按每個崗位招聘人數1:3的比例,確定進入面試人員。如進入面試名單的最后一名筆試成績有2人及以上相同的,則一并進入面試。面試采用半結構化面試,主要測試應聘人員的綜合素質和業務能力、組織協調能力、語言表達能力。應聘人員要準備5分鐘的現場演講(PPT輔助),闡述個人對應聘崗位的理解、認知及聘用后工作打算。面試設置最低分數線70分(含),低于70分的不進入下一環節。
(五)確定考察對象。按筆試成績與面試成績加權計算確定報考人員總成績,筆試成績占總成績的40%,面試成績占總成績的60%。根據總成績從高分到低分按1:2的比例確定考察人選,總成績有2人及以上相同的,按面試成績從高分到低分確定考察人選。考察人選在淮海實業集團網站公布。
(六)組織考察體檢。全面了解考察對象的政治素質、個人品行、工作能力、工作經歷、任職期間工作表現、廉潔自律等情況。考察對象需提供一年以內、三甲及以上醫院出具的體檢報告。患有影響履行崗位職責疾病的,取消聘用資格。
(七)會議研究。結合素質測試和考察情況,形成擬聘用人選名單,提交集團招聘工作領導小組會議研究,按照相關程序確定聘用人選。
(八)公示。聘用人選名單在集團網站進行公示,公示不少于5個工作日。
(九)辦理聘用手續。經公示無異議后辦理相關手續。
本次招聘由集團招聘工作領導小組組織實施,集團黨委組織部(人力資源部)負責具體工作落實,集團紀委全程監督。為確保招聘效果,若聘用人選單方面未按時報到或報到后3個月內離職的,視為自動放棄聘用資格,集團有權根據考察情況依次替補;也有權根據報名、素質測試、考察等情況,取消或終止本次招聘工作,并在法律允許的范圍內對本次招聘享有最終解釋權。招聘過程中因應聘人員電話、電子郵箱等通訊不暢,導致無法收到通知和未及時回復的,后果由應聘人員本人負責。
監督電話:0561-3122307。
三、管理及待遇
受聘人員按照淮海實業集團機關同職級工作人員工資待遇執行。
聘用人員按規定實行試用期制度,集團公司外部人員試用期為6個月,試用期滿經考核不合格的,解除勞動合同或經雙方協商另行安排其他崗位;集團公司內部人員試用期1年,試用期考核不合格的,按原崗位職級安排工作。